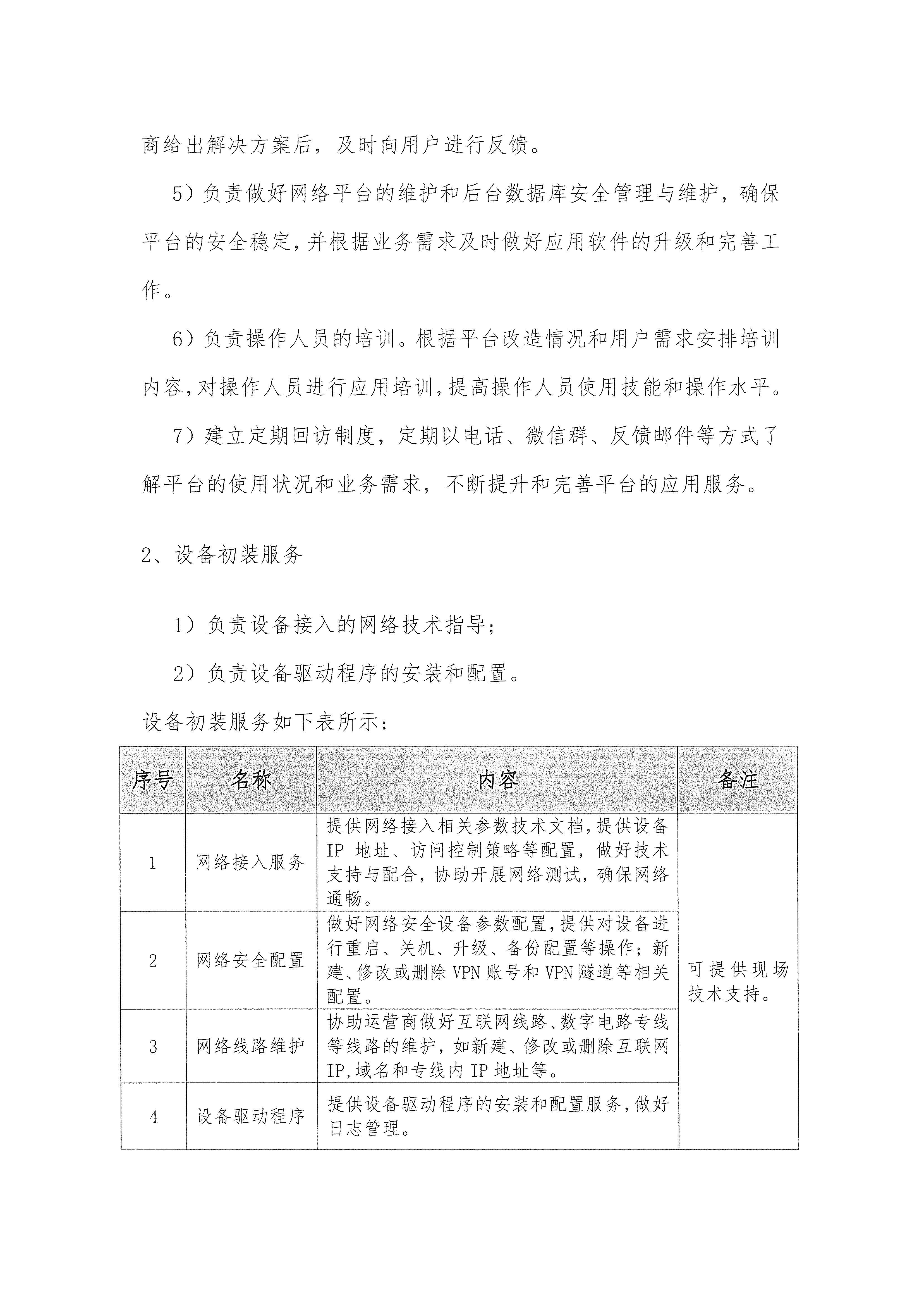
首页
公司简介
新闻中心
产品展示
报价体系
成果推广
联系我们
新闻中心
News Center
关于重申我司物业维修资金自缴系统建设及运维费用的告知函(非长望浏宁地区)
扫一扫,关注我们
电话
0731-84662173
0731-84662194
地址
长沙市雨花区万家丽中路一段318号西子商业中心A栋7楼
网站备案号:
湘ICP备2023030495号-3
长沙力智数字房产技术发展有限公司 LEADERWISE DIGITAL REAL-ESTATE All rights reserved
湘公网安备 43019002002297号